
As a Channel Enablement, CorePRM or Sales Enablement client, we know that launching your partner or sales portal is extremely important to you. In order to provide you with the best support experience during the launch process, we've created a guide that outlines how you can work with our team to ask questions, receive additional insight, and prepare to take over management of your portal.
Channel managers
Understanding project milestones recommended for launch
If you are managing a partner portal, there are many milestones you'll cover throughout the training and onboarding process.
These include, but are not limited to:
- Meeting to kick off the start of your project
- Training, onboarding and certification on key partner portal features
- Auditing of assets to prioritize critical marketing and sales collateral that should be included in your portal for your partners
- Clarifying user and role assignment to identify territories or tiers of partners
- Finalizing your user engagement drip campaign
- Signing off on the look and feel of your partner portal
With your Consultant's sign off on these items, you are fully prepared for launching your very own partner portal.
Now comes the hard part--what should you expect outside of administering your portal and providing a login to your partners?
Below are best practices you should follow to prepare yourself to manage and maintain your partner portal.
Best practices for handling partner portal issues
Educating end-users

In an ideal world you won't have to manage any questions from your partners. In reality, there will be a natural education period as soon as any partner logs in for the first time.
Encourage your partners to learn about how to use the software in your portal before reaching out to you for support. This will be key to their success in working in the platform, as well as your own peace of mind.
Consider adding this requirement as a milestone before providing access to additional users.
Mindmatrix helps solve this by providing:
- Automated tutorials via Assist Me
- A self-serve login process
- User engagement drip campaign to drive partner activity
- Onboarding playbooks and certification tools you can edit
With these resources at their fingertips, you will still need to answer questions from time to time, or return to your training resources for help when unexpected questions pop up.
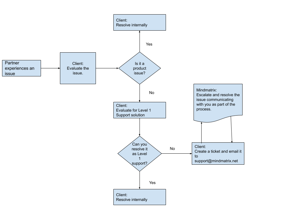
Evaluating client's questions - are these "Level 1 Support" or Product focused?
The reason why your portal is setup with a support email pointing to your team is because many questions will involve product-related questions outside of Mindmatrix. As a best practice, your team should develop a triage and escalation process to easily identify issues that you can quickly resolve before handing these off to Mindmatrix support.
Here is a quick list of issues you should be prepared to handle before handing off items to Mindmatrix.

It's extremely important that you complete the trainings and certifications provided by the Mindmatrix team to ensure that you are able to handle basic level 1 support questions. This will make your lives and your partner's lives easier!
Escalating Level 1 Support issues to Mindmatrix
If you are handling items from your own ticket desk, you should make a separate ticket for the Mindmatrix support team. Do NOT include your partner on any internal emails to your Consultant or other points of contact with Mindmatrix.
This can create additional confusion for our support team. Your Consultant also does not have a contract to work directly with your partners. Therefore, it is extremely important that you handle any direct communications to your partners throughout the support process.
Here's a process flow for how you should handle escalating issues:
We've created a special forum for clients just for use during their portal launches. This is only accessible to you and a select team of SMEs at Mindmatrix who can answer your questions.